- Research
- Open access
- Published:
Integrative hyperspectral, transcriptomic, and metabolomic analysis reveals the mechanism of tea plants in response to sooty mold disease
BMC Plant Biology volume 24, Article number: 1079 (2024)
Abstract
Background
Sooty mold (SM), caused by Cladosporium species, is a pervasive threat to tea plant health, affecting both canopy structure and crop yield. Despite its significance, understanding the complex interplay between defense genes and metabolites in tea plants across various SM-infected canopy layers remains limited. Our study employed hyperspectral imaging, transcriptomic profiling, and metabolomic analysis to decipher the intricate mechanisms underlying the tea plant’s response to SM infection.
Results
Our hyperspectral imaging identified three critical wavelengths (552, 673, and 800 nm) inflection points associated with varying degrees of SM infection. This non-invasive method allows for the precise assessment of disease progression. Concurrently, transcriptome analysis revealed a wealth of differentially expressed genes (DEGs) enriched in metabolic pathways, secondary metabolite biosynthesis, and plant-pathogen interactions. Cluster analysis highlighted an intensified immune response in A2 and A3 samples. A comprehensive metabolomic profile identified 733 co-changed metabolites in SM-infected leaves, with alcohols, lipids (free fatty acids), hydrocarbons, and amino acids significantly accumulating in A1, while flavonoids were predominantly upregulated in A2 and A3. Weighted Gene Co-Expression Network Analysis (WGCNA) uncovered five hub genes (Dormancy-associated protein, Serine/threonine-protein phosphatase, ABC transporter, and some uncharacterized proteins) and two hub metabolites (D-Mannitol and 17-Hydroxylinolenic Acid) that exhibit significant relationships with DEGs and metabolites. Further co-expression analysis indicated that tea plants mainly employed genes and metabolites related to the biosynthesis of secondary metabolites, plant hormone signal transduction, and plant-pathogen interaction to combat SM.
Conclusion
This study establishes a foundation for understanding the immune mechanisms of tea plants across different canopy layers in response to SM infection. It not only sheds light on the complex defense strategies employed by tea plants but also identifies candidate genes and metabolites crucial for enhancing tea plant breeding and resistance to SM.
Background
Tea plants (Camellia sinensis (L.) O. Kuntze) typically grow in subtropical areas, where warm, humid weather is conducive to disease growth [1, 2]. Tea cultivation has been the subject of more research in recent times because of its high nutritional content and financial significance. However, biotic and abiotic pressures pose several obstacles to the tea industry, making it difficult to produce enough tea to fulfill the rising demand. However, tea production faces several challenges caused by biotic and abiotic stresses, resulting in insufficient tea supply to meet the high demand [3, 4]. Pathogens can affect plant growth and fitness by modifying their host plant’s resource availability, metabolism, and physiology [5]. Infected plants are expected to have reduced resources for growth and reproduction as defense is costly, and pathogens withdraw nutrients from the host [6]. More than 500 diseases have been found in 37 countries worldwide, of which 138 have been reported in China [7]. Among these, sooty mold disease (SM) caused by Cladosporium species was the most widespread and devastating in Shandong Province. The disease mainly affects tea leaves, covering diseased branches and leaves with a layer of black mold, affecting tea photosynthesis. In addition, sooty mold disease fungi colonize the leaves of plants and use honeydew secreted by Aleurocanthus spiniferus, scale insects, Aphidoidea, or the secretions of plants as a source of nutrition [8, 9].
Many secondary metabolites produced by tea plants are considered to represent the quality of tea and have been found to reduce disease infection [4, 10]. The primary metabolic pathways for phenolic compounds involve phenylpropane and flavonoid metabolic pathways, which entail several enzymes’ cooperative actions [11]. Many genes related to the phenylpropanoid catabolic process are involved in plant resistance to disease. For example, phenylalanine ammonia-lyase, a critical enzyme, regulates the flow of primary metabolism into secondary metabolism, producing anti-microbial phytoalexins as a response to pathogen attacks [12, 13]. Plants use the metabolites produced by the phenylpropane metabolism pathway, such as lignin, pollen, anthocyanins, and organic acids, to regulate plant immunity [14]. Lignin accumulation reinforces defensive structures, like the cell wall, by thickening lignin layers [15]. The sugar alcohol mannitol is an essential carbohydrate with documented roles in metabolism and osmoprotection in many plants and fungi [16]. In mannitol-producing plants, the accumulation of mannitol is largely influenced by mannitol dehydrogenase (MTD). While a pathogen-induced MTD in the apparent absence of mannitol was initially unexpected, several lines of evidence suggest a unique role for MTD and mannitol in plant-pathogen interactions [16].
In the present study, we employed hyperspectral to identify the phenotypes of tea leaves from different canopies infected with Cladosporium species. Further transcriptomic and metabolomic analyses were conducted to view the metabolites and gene profiles of the tea plant defense against SM disease. Hence, the overarching aim of this study was to examine the variations in infection by Cladosporium species on the leaves of different canopy layers of tea plants and to explore the immune molecular mechanisms of tea plants against sooty mold disease.
Materials and methods
Plant materials and sampling
Three-year-old tea plants (Camellia sinensis cv. Huangshanzhong) were collected in October 2023 from a tea plantation in Linyi (N 36°65′, E 117°26′), Shandong Province, China. The landowners permitted us to access the land, collect samples, and conduct necessary analyses. Three groups of samples at different canopies of tea plants were taken: up (A1), middle (A2), and bottom (A3), which were infected by Cladosporium species naturally. To ensure the accuracy and controllability of the experiment, we strictly selected samples that exhibited similar infection symptoms among each group of samples. This experiment was a randomized block design of three replicates, each with at least 10 tea plants. The samples used to transcriptome and metabolome were immediately placed in liquid nitrogen and stored at -80 °C for further processing.
Hyperspectral image acquisition
Hyperspectral image data was obtained and calibrated simultaneously. The hyperspectral image of SM-infected leaves was collected using a hyperspectral camera (GaiaField-Pro-V10, Jiangsu Dualix Spectral Image Technology Co. Ltd, China) housed in a specially designed dark box cube. SpecVIEW software was used to apply lens and reflectance corrections to the data. The entire leaf sample was selected as the region of interest (ROI) after opening the preprocessed RAW format hyperspectral images with ENVI 5.3 (Research System Inc., Boulder, CO, USA). The ROI tool was then utilized to extract the samples’ mean reflectance spectral data.
RNA extraction, library construction, and transcriptome sequencing
The transcriptome library was constructed using the RNAprep Pure Plant Kit (DP441, Tiangen, China), also used to extract total RNA. The transcriptome sequencing was carried out on the Illumina Novaseq6000 platform. The GO enrichment and KEGG pathway analysis were performed using the Metware Cloud (https://cloud.metware.cn), with the GO terms with corrected P-values (FDR < 0.05) retained. The fragments per kilobase of transcript per million mapped reads (FPKM) method was used to estimate the gene expression levels. Log2 (Fold change) ≥ |2| and FDR < 0.05 was used as a cut-off.
Extraction and analysis of non-volatile metabolites by UPLC-MS
Using vacuum freeze-drying technology, place the biological samples in a lyophilizer (Scientz-100 F), then grind (30 Hz, 1.5 min) the samples to powder form by using a grinder (MM 400, Retsch, Germany). Next, 50 mg of the sample was added to 1200 µL of -20 °C pre-cooled 70% methanolic aqueous internal standard extract. Vortex once every 30 min for 30 s, for six times. After centrifugation (rotation speed 12000 rpm, 3 min), the supernatant was aspirated, and the sample was filtered through a microporous membrane (0.22 μm pore size) and stored in the injection vial for UPLC-MS/MS analysis.
The sample extracts were analyzed using a UPLC-ESI-MS/MS system (UPLC, ExionLC™ AD; MS, Applied Biosystems 6500 Q TRAP). The analytical conditions were as follows: UPLC: column, Agilent SB-C18 (1.8 μm, 2.1 mm * 100 mm); The mobile phase consisted of solvent A (pure water with 0.1% formic acid) and solvent B (acetonitrile with 0.1% formic acid). Sample measurements were performed with a gradient program that employed the starting conditions of 95% A, 5% B. Within 9 min, a linear gradient to 5% A, 95% B was programmed, and a composition of 5% A, 95% B was kept for 1 min. Subsequently, a composition of 95% A and 5.0% B was adjusted within 1.1 min and kept for 2.9 min. The flow velocity was 0.35 mL per minute; the column oven was set to 40 °C, and the injection volume was 2 µL. The effluent was alternatively connected to an ESI-triple quadrupole-linear ion trap (QTRAP)-MS.
The ESI source operation parameters were as follows: source temperature 500 °C; ion spray voltage (IS) 5500 V (positive ion mode)/-4500 V (negative ion mode); ion source gas I (GSI), gas II (GSII), curtain gas (CUR) were set at 50, 60, and 25 psi, respectively; the collision-activated dissociation (CAD) was high. QQQ scans were acquired as MRM experiments with collision gas (nitrogen) set to medium. DP (declustering potential) and CE (collision energy) for individual MRM transitions were done with further DP and CE optimization. A specific set of MRM transitions was monitored for each period according to the metabolites eluted within this period.
Extraction and analysis of volatile metabolites by GC-MS
Samples were ground to a powder in liquid nitrogen. 500 mg (1 mL) of the powder was transferred immediately to a 20 mL head-space vial (Agilent, Palo Alto, CA, USA) containing a NaCl-saturated solution to inhibit any enzyme reaction. The vials were sealed using crimp-top caps with TFE-silicone headspace septa (Agilent). At the time of SPME analysis, each vial was placed at 60 °C for 5 min, and then a 120 μm DVB/CWR/PDMS fiber (Agilent) was exposed to the sample’s headspace for 15 min at 60 °C. After sampling, desorption of the VOCs from the fiber coating was carried out in the injection port of the GC apparatus (Model 8890; Agilent) at 250 °C for 5 min in the splitless mode.
The identification and quantification of VOCs were carried out using an Agilent Model 8890 GC and a 7000D mass spectrometer (Agilent) equipped with a 30 m × 0.25 mm × 0.25 μm DB-5MS (5% phenyl-polydimethylsiloxane) capillary column. Helium was used as the carrier gas at a 1.2 mL/min linear velocity. The injector temperature was kept at 250 °C and the detector at 280 °C. The oven temperature was programmed from 40 °C (3.5 min), increasing at 10 °C/min to 100 °C, at 7 °C/min to 180 °C, at 25 °C/min to 280 °C, and held for 5 min. Mass spectra were recorded in electron impact (EI) ionization mode at 70 eV. The quadrupole mass detector, ion source, and transfer line temperatures were set at 150, 230, and 280 °C. The MS was selected in ion monitoring (SIM) mode to identify and quantify analytes.
Co-expression analysis
The R package WGCNA was used for co-expression network analysis. A gene expression adjacency matrix was developed to analyze the network topology with the following settings: soft threshold power, 18; TOMType, unsigned; and minModuleSize and mergeCutHeight, 50 and 0.25, respectively. The blockwise module function was used to obtain the modules using default settings. Cytoscape v.3.9.1 was used to visualize the gene co-expression networks.
Quantitative real-time PCR (qRT-PCR)
Total RNA was sampled for deep sequencing to validate the gene expression analysis results. qRT-PCR was performed as described previously. Genes were assayed using TB Green® Premix Ex TaqTM II (TaKaRa, Kusatsu, Japan) on a CFX96 real-time PCR system (Bio-Rad, Hercules, CA, USA). Three separate biological repeats were used for the analysis, and each biological replication was subjected to three sets of measurements to obtain technical replicates. The relative expression of genes was calculated using the 2−ΔΔCt method, and the relative expression levels were presented as log2 fold changes. CsGAPDH was used as the reference. The primers are listed in Table S6.
Results
Changes in hyperspectral characteristics during SM-infection
To illustrate the differences between different canopy layers, an average of the original spectrum was created (Fig. 1). The A1 group showed no phenotypic signs of infection. The distinct black mold spots characterized the leaves in the A2 group. A thick layer of black sooty mold substance nearly entirely envelops the plant surfaces of the A3 group. The reflectance trends of the three canopy layers increased in the 397–552 nm wavelength range and declined in the 552–673 nm wavelength range. There was a noticeable variation in the reflectance when reaching the inflection point with canopy layers. The reflectance of all three canopy layers increased exponentially in the wavelength range of 673–800 nm. Based on the spectral characteristics, the average spectral reflectance of the three canopy layers in the designated wavelength range displayed a similar overall pattern. In the spectral characteristics, three inflection spots were located close to the 552, 673, and 800 nm wavelengths.
Transcriptomic analysis and screening of DEGs
Nine cDNA libraries were generated from the leaf samples at three canopy layers: A1, A2, and A3. Transcriptomic sequences were obtained after the removal of adapters and low-quality reads. An average of 44.8 million clean reads per sample were received, with a Q20 base composition percentage exceeding 97.56% and a Q30 base composition percentage exceeding 93.02%. The GC content measured greater than 43.56% (Table S1). A total of 2404 genes showed significantly differential expression under the log2 (fold change) ≥ |2| and p-value < 0.5 (Table S2). The number of differentially expressed genes (DEGs) ranged from 322 (231 upregulated, 91 downregulated) between A3 and A2 to 1994 (1265 upregulated, 729 downregulated) between A3 and Al (Fig. 2A). The number of upregulated DEGs was higher than the downregulated DEGs in A2 and A3 samples, showing that many DEGs were highly expressed in the leaves in down canopy layers. The overlap in gene expression revealed that numerous DEGs were found to be unique to each of the combinations. The most unique DEGs were identified at A3 vs. A1 (1254), and the fewest were found at A3 vs. A2 (78) (Fig. 2B).
To further explore the functions of DEGs in response to sooty mold disease, Gene Ontology (GO) annotation was conducted. The most significantly enriched terms were oxidoreductase activity, secondary metabolite process, phenylpropanoid catabolic process, lipid biosynthetic process, and cell wall organization or biogenesis (Fig. 2C). An analysis of the enriched pathways in the Kyoto Encyclopedia of Genes and Genomes (KEGG) showed that the most enriched pathways were metabolic pathways, biosynthesis of secondary metabolites, and plant-pathogen interaction (Fig. 2D).
Different expression patterns of DEGs
Under pathogen infection, DEGs exhibit diverse expression patterns in tea plants. A heatmap with GO enrichment was employed to visualize the expression patterns of DEGs in the nine samples. As shown in Fig. 3, many genes are differentially expressed in A1 samples. These DEGs were mainly enriched in carbohydrate binding, oxidoreductase activity, isoprenoid metabolic and biosynthetic processes, and terpenoid metabolic processes. In Cluster II, the DEGs were upregulated in A2 and A3 samples. The genes involved in the homeostatic process, secondary active transmembrane transporter activity, UDP-glycosyltransferase activity, and response to oxidative activity. In A3 samples, numerous genes associated with the secondary metabolic process, phenylpropanoid catabolic process, cell wall biogenesis, and flavonoid metabolic process exhibited induced expression in Cluster III. These findings show an elevated immune response in the A2 and A3 samples. In addition, UDP-glucosyltransferase and oxidoreductase activities are observed in all samples, suggesting their essential roles in the tea plant response to sooty mold disease.
Metabolome profiling of tea leaves infected by SM
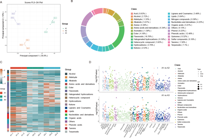
A multivariate analysis method, PLS-DA, was performed to investigate metabolite changes under sooty mold disease infection. Score plots showed that the differentially expressed metabolites in A1, A2, and A3 were statistically separated (Fig. 4A). In total, 733 metabolites were detected (Table S3). The identified compounds include flavonoids (18.76%), phenolic acids (12.48%), amino acids and derivatives (6.34%), organic acids (5.01%), alkaloids (5.01%), and others (Fig. 4B).
A heatmap was used to visualize the differentially expressed metabolites between different canopy layers infected by SM (Fig. 4C). A1 mainly drives the accumulation of alcohol, lipids (free fatty acids), hydrocarbons, and amino acids and derivatives. Much differently, flavonoids were predominantly upregulated in A2 and A3, particularly in A3. To elucidate the critical metabolites in tea plants that resist SM, scatter plots were used to display the differential metabolites between A2 and A3 as compared to A1 (Fig. 4D). The alkaloids, amino acids and derivatives, and flavonoids were significantly expressed in A2 samples compared with A1. Much differently, alcohol, aldehyde, ester, flavonoids, heterocyclic compounds, hydrocarbons, ketone, lignans, and coumarins were significantly enriched in A3 samples. The results suggest that A3 employs more metabolites to protect against SM than A2.
Correlations between the DEGs and metabolites
The differentially expressed genes and metabolites were used to construct a network of six and three distinct modules with similar expression trends among different samples, respectively (Figs. S1 and S2). The differentially expressed metabolites and genes upregulated in A3 samples, which showed more defense against SM, were selected to construct the network.
WGCNA analysis demonstrates that five hub genes (Dormancy-associated protein, Serine/threonine-protein phosphatase, ABC transporter, Wound-induced protein, and uncharacterized proteins) and two hub metabolites (D-Mannitol and 17-Hydroxylinolenic Acid) have significant relationships with the DEGs and metabolites (Table S4). The hub genes and metabolites were developed into a subnetwork comprising three groups linked to the biosynthesis of secondary metabolites, plant hormone signal transduction, and plant-pathogen interaction (Fig. 5, Table S5). Out of the 98 genes, 40 genes in the biosynthesis of secondary metabolites category included cytochrome P450, gibberellin 20-oxidase, alcohol dehydrogenase, and mannitol dehydrogenase. The high expression of mannitol dehydrogenase was consistent with the enrichment of D-mannitol. The plant-pathogen interaction category includes numerous WRKY, LRR, and PR members. In addition, the genes related to auxin and ethylene show high enrichment in the plant hormone signal introduction category. These results suggested that the tea plant mainly employed genes and metabolites related to the biosynthesis of secondary metabolites, plant hormone signal transduction, and plant-pathogen interaction to defend against SM.
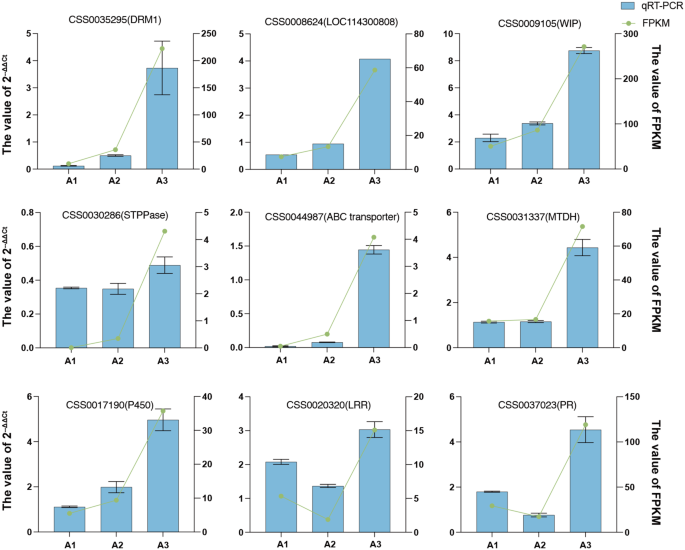
qRT-PCR verification of DEGs
To assess the authenticity and reliability of the transcriptome data and the extent of DEGs. Nine DEGs across the network were selected for validation via qRT-PCR. Of these, Dormancy-associated protein 1 (CSS0035295), uncharacterized protein LOC114300808 (CSS0008624), wound-induced protein (CSS0009105), Serine/threonine-protein phosphatase (CSS0030286), and ABC transporter (CSS0044987) were hub genes. The mannitol dehydrogenase (CSS0031337) and cytochrome P450 (CSS0017190) were involved in the biosynthesis of secondary metabolites. The LRR receptor (CSS0020320) and pathogenesis-related protein (CSS0037023) were related to plant-pathogen interaction. As shown in Fig. 6, qRT–PCR analyses showed the same expression trend for each of the analyzed candidates. These results suggest that the transcriptomic data were accurate and could be used for further functional analysis.
qRT-PCR validation of 9 key genes. The left Y-axis represents the relative expression of samples in qRT-PCR, and the right Y-axis represents the FPKM value in transcriptomics. The column represents the relative qRT-PCR expression of each component in each comparison group, corresponding to the left Y-axis. The green circle represents the FPKM value of each component in each comparison group, corresponding to the right Y-axis
Discussion
Sooty mold is a vital plant disease in tropical and subtropical regions. It can affect plants’ growth, development, and metabolism and reduce their commodity and economic value [17, 18]. Recently, SM disease has been detected in the tea-producing area of Shandong Province, China, and has severely affected the development of the local tea industry. Hence, exploring the effect and molecular mechanism of SM disease is useful for producing and breeding tea plants. In this study, we employed hyperspectral, transcriptome, and metabolome analysis to investigate the immune mechanisms of tea plants infected by SM.
SM-infection changed the hyperspectral spectral reflectance
Hyperspectral imaging is a promising non-invasive technique for identifying plant diseases in agriculture, which has several benefits over conventional techniques [19, 20]. Hyperspectral imaging has demonstrated significant benefits regarding objective, precise, non-destructive, and easily understandable plant disease diagnosis outcomes. With the help of hyperspectral imaging, disease images and spectral data can be obtained without endangering crops [21]. Stresses on tea plants break down the chloroplast structure of the leaf, which increases reflectance and decreases matching band absorption [22]. Meanwhile, the red edge shifts in the direction of the shortwave due to a drop in chlorophyll concentration [23]. These damages can reduce the spectral reflectance in the near-infrared region. In this study, the average spectral reflectance in the designated wavelength range displayed a similar overall pattern while showing a noticeable variation in the reflectance of reaching the inflection point with the canopy layers. The results were consistent with the previous studies that hyperspectral imaging can non-destructively distinguish the different degrees of symptoms infected by SM [19].
The expression patterns of DEGs related to disease resistance
A total of 2404 genes demonstrated differential expression patterns, and most DEGs were exhibited in A3 samples compared with A1 and A2 samples. The significantly enriched GO terms were oxidoreductase activity, secondary metabolite process, phenylpropanoid catabolic process, lipid biosynthetic process, and cell wall organization or biogenesis. Phenolic compounds are essential for chemical resistance, as numerous studies have shown [24]. Once an infection has taken hold, these chemicals can eradicate dangerous microbes and the materials they create [25, 26]. Under SM infection, numerous genes associated with the secondary metabolic process, phenylpropanoid catabolic process, cell wall biogenesis, and flavonoid metabolic process were upregulated in the A3 sample (Fig. 3). The results suggest that A3 samples may have a heightened capacity to regulate the secondary metabolite content and cell wall thickness in severely SM-infected leaves, consistent with previous studies’ findings [26,27,28]. The A3 samples exhibit a more robust defense, which might be due to the resistance of plants to specific pathogens affected by the age of leaves [29].
Mannitol plays an important role in plant defense against pathogen
The sugar alcohol mannitol is an antioxidant, and current research suggests that pathogenic fungi can secrete mannitol into the plant’s extracellular spaces during infection to suppress reactive oxygen-mediated host defenses [16]. In plants, the accumulation of mannitol is primarily influenced by the activity of mannitol dehydrogenase [30]. Down-regulation of Mtd expression by salt, osmotic stress, and ABA results in decreased mannitol catabolism, with a concomitant accumulation of mannitol for osmoprotectant [31]. Previous studies also suggest that regulation of mannitol accumulation by MTD could influence initial events in plant-pathogen interaction [32]. In the co-expression network, the mannitol dehydrogenase (from the transcriptome) and D-mannitol (from the metabolism) were both enriched in the A3 sample (Fig. 5). The qRT-PCR results improved the mannitol dehydrogenase enriched in the A3 samples (Fig. 6). In this study, the D-mannitol (mws1155) is a hub gene linked to the biosynthesis of secondary metabolites, plant hormone signal transduction, and plant-pathogen interaction to regulate tea plants’ response to SM.
Conclusions
In summary, fundamental insights into the defense genes and metabolites in the different SM-infected canopy layers of tea plants were acquired through integrated hyperspectral, transcriptomics, and metabolomics analyses. The primary findings of this study are outlined below: (1) The hyperspectral analysis indicated that the spectral characteristics of the three canopy layers significantly differed, and three inflection spots were located close to the 552, 673, and 800 nm wavelengths. (2) Transcriptome analysis showed that the DEGs were mainly enriched in metabolic pathways, biosynthesis of secondary metabolites, and plant-pathogen interaction. (3) Integrated transcriptome and metabolomic analysis indicated that five hub genes (Dormancy-associated protein, Serine/threonine-protein phosphatase, ABC transporter, and some uncharacterized proteins) and two hub metabolites (D-Mannitol and 17-Hydroxylinolenic Acid) shown important roles in tea plants response to SM.
Data availability
Raw sequence data for small RNAs, degradome, and transcriptome in this study are available at the NCBI Sequence Read Archive (http://www.ncbi.nlm.nih.gov/sra) under accession number PRJNA1161365.
Abbreviations
- SM:
-
Sooty Mold
- DEGs:
-
Differentially Expressed Genes
- WGCNA:
-
Weighted Gene Co-Expression Network Analysis
- KEGG:
-
Kyoto Encyclopedia of Genes and Genomes
- GO:
-
Gene Ontology
- FPKM:
-
Fragments Per Kilobase per Million
- FC:
-
Fold Change
- PCR:
-
Polymerase Chain Reaction
- qRT-PCR:
-
Real-Time Quantitative PCR
- FDR:
-
False Discovery Rate
- MTD:
-
Mannitol Dehydrogenase
- ROI:
-
Region of Interest
- DP:
-
Declustering Potential
- CE:
-
Collision Energy
- CAD:
-
Collision-Activated Dissociation
References
Lu R, Su J, Li T, Sun J, Wu G. Molecular regulation of immunity in tea plants. Mol Biol Rep. 2023;50(3):2883–92.
Li XB, Niu GQ, Fan YH, Liu WY, Wu Q, Yu C, Wang J, Xiao YH, Hou L, Jin D et al. Synthetic dual hormone-responsive promoters enable engineering of plants with broad-spectrum resistance. Plant Commun 2023, 4(4).
Zuo H, Chen J, Lv Z, Shao C, Chen Z, Zhou Y, Shen C. Tea-derived polyphenols enhance Drought Resistance of Tea plants (Camellia sinensis) by alleviating Jasmonate–Isoleucine Pathway and Flavonoid Metabolism Flow. Int J Mol Sci. 2024;25(7):3817.
Zhang J, Yu Y, Qian X, Zhang X, Li X, Sun X. Recent advances in the Specialized metabolites Mediating Resistance to Insect pests and pathogens in Tea plants (Camellia sinensis). Plants. 2024;13(2):323.
Dijk LJAv, Ehrlén J, Tack AJM. Direct and insect-mediated effects of pathogens on plant growth and fitness. J Ecol. 2021;109(7):2769–79.
Denancé N, Sánchez-Vallet A, Goffner D, Molina A. Disease resistance or growth: the role of plant hormones in balancing immune responses and fitness costs. Front Plant Sci. 2013;4:155.
Pandey AK, Sinniah GD, Babu A, Tanti A. How the global tea industry copes with fungal diseases - challenges and opportunities. Plant Dis. 2021;105(7):1868–79.
Chen Z. Chemical ecology of tea pests. Shanghai Science and Technology; 2013.
Thangaraj K, Liu S, Li J, Zhao Z, Han R, Mei H, Jeyaraj A, Chen X, Li X. Exogenous melatonin alleviates sooty mould on tea plants (Camellia sinensis L). Sci Hort. 2022;299:111056.
Zheng S, Du Z, Wang X, Zheng C, Wang Z, Yu X. Metabolic rewiring in tea plants in response to Gray Blight Disease unveiled by Multi-omics Analysis. Metabolites. 2023;13(11):1122.
Han S, Cai H, Yu H, Yu Z, Wu Y. Targeted metabolomic and transcriptomic reveal the regulation of UV–C on phenolics biosynthesis of peach fruit during storage. LWT. 2023;190:115573.
Wu Y, Wang W, Li Y, Dai X, Ma G, Xing D, Zhu M, Gao L, Xia T. Six phenylalanine ammonia-lyases from Camellia sinensis: evolution, expression, and kinetics. Plant Physiol Biochem. 2017;118:413–21.
Das S, Chakraborty P, Mandal P, Saha D, Saha A. Phenylalanine ammonia-lyase gene induction with benzothiadiazole elevates defence against Lasiodiplodia theobromae in tea in India. J Phytopathol. 2017;165(11–12):755–61.
Pieterse CMJ, Leon-Reyes A, Van der Ent S, Van Wees SCM. Networking by small-molecule hormones in plant immunity. Nat Chem Biol. 2009;5(5):308–16.
Sels J, Mathys J, De Coninck BMA, Cammue BPA, De Bolle MFC. Plant pathogenesis-related (PR) proteins: a focus on PR peptides. Plant Physiol Biochem. 2008;46(11):941–50.
Williamson JD, Desai A, Krasnyanski SF, Ding F, Guo W-w, Nguyen T-T, Olson HA, Dole JM, Allen GC. Overexpression of mannitol dehydrogenase in zonal geranium confers increased resistance to the mannitol secreting fungal pathogen Botrytis Cinerea. Plant Cell Tissue Organ Cult (PCTOC). 2013;115(3):367–75.
Ponmurugan P, Manjukarunambika K, Gnanamangai BM. Impact of various foliar diseases on the biochemical, volatile and quality constituents of green and black teas. Australas Plant Pathol. 2016;45(2):175–85.
Ponmurugan P, Baby UI, Rajkumar R. Growth, photosynthetic and biochemical responses of tea cultivars infected with various diseases. Photosynthetica. 2007;45(1):143–6.
Xu Y, Mao Y, Li H, Sun L, Wang S, Li X, Shen J, Yin X, Fan K, Ding Z, et al. A deep learning model for rapid classification of tea coal disease. Plant Methods. 2023;19(1):98.
Ali MM, Bachik NA, Muhadi NA, Tuan Yusof TN, Gomes C. Non-destructive techniques of detecting plant diseases: a review. Physiol Mol Plant Pathol. 2019;108:101426.
Pu Y-Y, Feng Y-Z, Sun D-W. Recent progress of Hyperspectral Imaging on Quality and Safety Inspection of fruits and vegetables: a review. Compr Rev Food Sci Food Saf. 2015;14(2):176–88.
Wang X, Shen S. Effects of temperature and strain on thermal properties of Ni/Al laminated structure. Comput Mater Sci. 2014;84:13–7.
Zhao X, Zhang J, Huang Y, Tian Y, Yuan L. Detection and discrimination of disease and insect stress of tea plants using hyperspectral imaging combined with wavelet analysis. Comput Electron Agric. 2022;193:106717.
Shalaby S, Horwitz BA. Plant phenolic compounds and oxidative stress: integrated signals in fungal–plant interactions. Curr Genet. 2015;61(3):347–57.
Zhang L, Zhang Z, Ahammed GJ, Wang X, Fang H, Yan P, Zhang L-P, Ge S, Fu J, Han W-Y, et al. 24-Epibrassinolide enhances Resistance Against Colletotrichum fructicola by promoting Lignin Biosynthesis in Camellia sinensis L. J Plant Growth Regul. 2023;42(3):1558–66.
Sanaeifar A, Ye D, Li X, Luo L, Tang Y, He Y. A spatial-temporal analysis of Cellular biopolymers on Leaf Blight-infected tea plants using Confocal Raman Microspectroscopy. Front Plant Sci. 2022;13:846484.
Wang S, Liu L, Mi X, Zhao S, An Y, Xia X, Guo R, Wei C. Multi-omics analysis to visualize the dynamic roles of defense genes in the response of tea plants to gray blight. Plant J. 2021;106(3):862–75.
Liu R, Liu H, Wang Y, Chen J, Qiu Z, Zheng Y, Sun B, Tan X, Shu C, Liu S, et al. Study on the Effect of Sooty Mould Disease in Tea plants. Plants. 2024;13(16):2321.
Maeda N, Matsuta F, Noguchi T, Fujii A, Ishida H, Kitagawa Y, Ishikawa A. The homeodomain–leucine Zipper Subfamily I contributes to Leaf Age- and time-dependent resistance to pathogens in Arabidopsis thaliana. Int J Mol Sci. 2023;24(22):16356.
Patel TK, Williamson JD. Mannitol in plants, Fungi, and plant-fungal interactions. Trends Plant Sci. 2016;21(6):486–97.
Zamski E, Guo WW, Yamamoto YT, Pharr DM, Williamson JD. Analysis of celery (Apium graveolens) mannitol dehydrogenase (mtd) promoter regulation in Arabidopsis suggests roles for MTD in key environmental and metabolic responses. Plant Mol Biol. 2001;47(5):621–31.
Ho TC, Blackburn RK, Goshe MB, Williamson JD. Identification of multiple proteins whose interaction with mannitol dehydrogenase is induced by salicylic acid: implications for unconventional secretion. Proteomics 2022, 22(1–2).
Acknowledgements
For the collection of tea leaf samples, we were permitted by the landowners to access the land, collect samples, and conduct any necessary analyses. And also informed the landowners about the purpose of the study, the methods to be employed, and the potential impact on the land and its flora. This study also adhered to any other relevant local, regional, or national laws and regulations.
Funding
This study was supported by the Natural Science Foundation of Shandong Province (ZR2021QC092).
Author information
Authors and Affiliations
Contributions
WSS and DZT conceived and designed the research. XY and SJZ do the hyperspectral data collection and analysis. WSS, XY, SJZ, and CH collected the plant materials. All authors contributed to the article and approved the submitted version.
Corresponding authors
Ethics declarations
Ethics approval and consent to participate
Not applicable. All methods were carried out according to relevant guidelines and regulations.
Consent to publish
Not applicable.
Competing interests
The authors declare no competing interests.
Additional information
Publisher’s note
Springer Nature remains neutral with regard to jurisdictional claims in published maps and institutional affiliations.
Electronic supplementary material
Below is the link to the electronic supplementary material.
Rights and permissions
Open Access This article is licensed under a Creative Commons Attribution-NonCommercial-NoDerivatives 4.0 International License, which permits any non-commercial use, sharing, distribution and reproduction in any medium or format, as long as you give appropriate credit to the original author(s) and the source, provide a link to the Creative Commons licence, and indicate if you modified the licensed material. You do not have permission under this licence to share adapted material derived from this article or parts of it. The images or other third party material in this article are included in the article’s Creative Commons licence, unless indicated otherwise in a credit line to the material. If material is not included in the article’s Creative Commons licence and your intended use is not permitted by statutory regulation or exceeds the permitted use, you will need to obtain permission directly from the copyright holder. To view a copy of this licence, visit http://creativecommons.org/licenses/by-nc-nd/4.0/.
About this article
Cite this article
Wang, S., Xu, Y., Shen, J. et al. Integrative hyperspectral, transcriptomic, and metabolomic analysis reveals the mechanism of tea plants in response to sooty mold disease. BMC Plant Biol 24, 1079 (2024). https://doi.org/10.1186/s12870-024-05806-x
Received:
Accepted:
Published:
DOI: https://doi.org/10.1186/s12870-024-05806-x





